十三水
学校主页
领导邮箱
手机站
耕食凿饮
正学笃行
励精图治
潜心发展
书记信箱
院长信箱
学校主页
ENGLISH
十三水概况
十三水简介
学科设置
组织机构
现任领导
历史沿革
大事记
联系我们
师资队伍
教学科研
管理人员
实验技术
退休人员
人才培养
本科生培养
研究生培养
立德树人
精品课程
教学成果
学术人才
学科建设
科研与学术
发明专利
科研项目
科研成果
著作教材
平台项目
成果获奖
高端人才
党群工作
党建工作
学习园地
工会工作
学生工作
公告公示
团学活动
奖助学金
就业服务
学子风采
实验中心
公共服务
下载专区
规章制度
人才招聘
学校邮箱
校车时刻表
办公电话
校历
十三水公告
十三水公告
当前位置:
十三水
>
十三水公告
>
正文
>
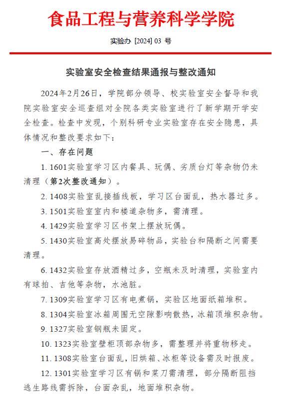
实验室安全检查结果通报与整改通知[2024]03号
编辑:庞万军 发布时间:2024-02-28 13:48:07 浏览: